首 页
关于我们
机构简介
机构文化及章程
机构组织架构
荣誉资质
机构大事记
项目展示
党建服务情况
精准扶贫服务
精神卫生服务
新闻资讯
机构新闻
行业资讯
最新公告
案例展示
资料下载
服务信息公示
资料下载
联系我们
联系方式
人才招聘
新闻动态
机构新闻
行业资讯
最新公告
联系我们
机构地址:深圳市龙华区建辉路121号信伟商务大厦405-406室
机构邮箱:
sz_venus@163.com
办公电话:0755-27218282
当前位置:
首页
>
新闻信息
>
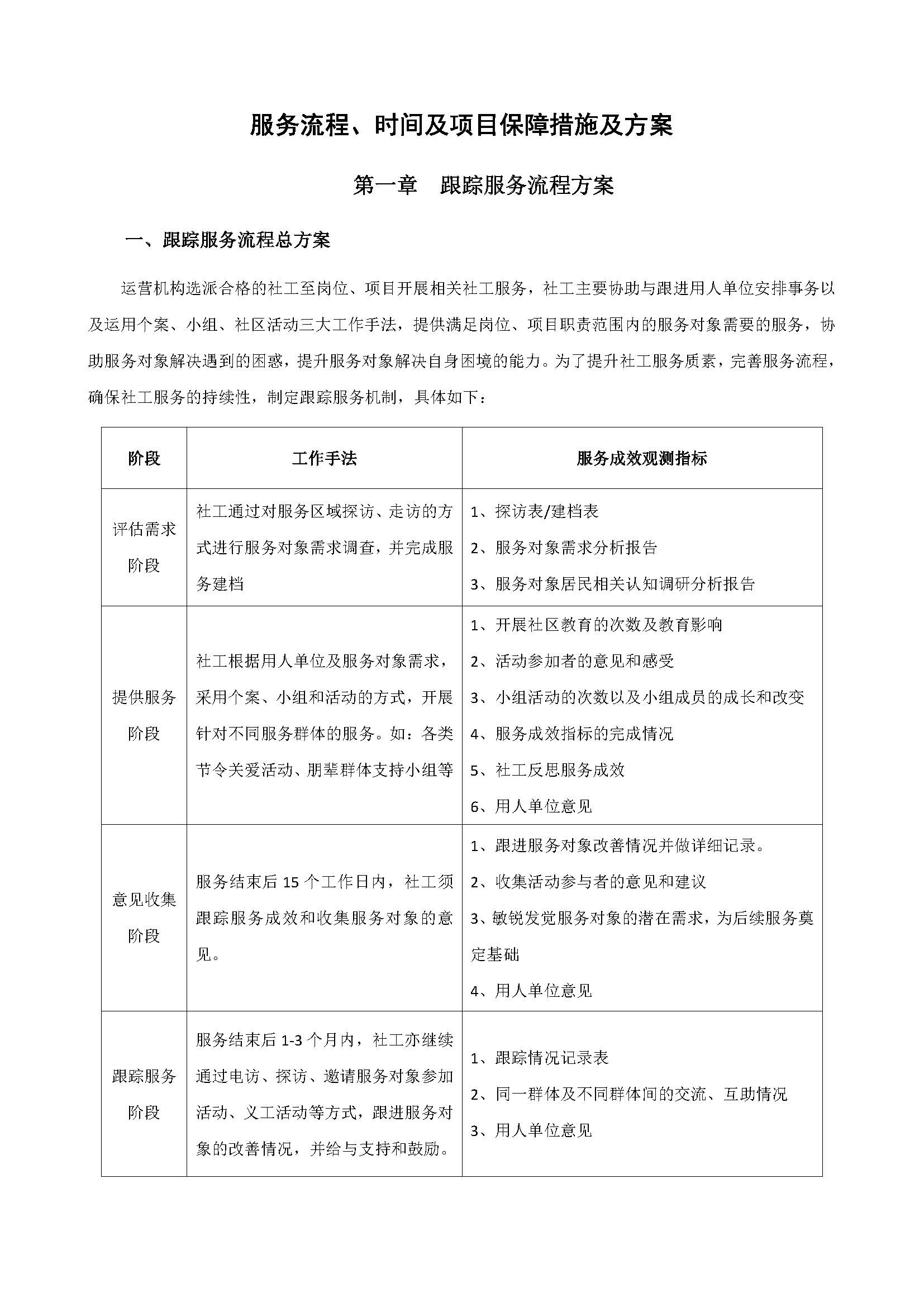
服务流程、时间及项目保障措施及方案
发布日期:2021-10-01
启明星
服务反馈
在线客服